Index of /pub/CPAN/modules/by-category/23_Miscellaneous_Modules/Acme/DAVIDNICO/ParsingPerl

Icon  Name                                                                   Last modified      Size  Description
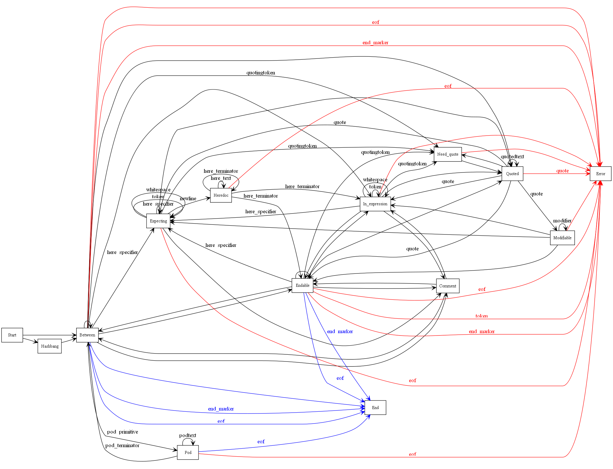
[PARENTDIR] Parent Directory - [   ] CHECKSUMS 2021-11-21 22:45 1.8K [   ] Macrame-0.13.meta 2017-02-03 01:19 901 [   ] Macrame-0.13.readme 2017-02-02 05:36 477 [   ] Macrame-0.13.tar.gz 2017-02-03 01:21 16K [IMG] PerlState.png 2008-06-10 00:25 453K [TXT] PerlStateMachine.pl 2008-06-10 00:25 4.3K
Universidade do Porto | Helpdesk